首页
蜀铭少儿文社
合著社
园叮派
版权保护
特价书
公司简介
联系我们
加入我们
招商加盟
首页
蜀铭少儿文社
合著社
园叮派
版权保护
特价书
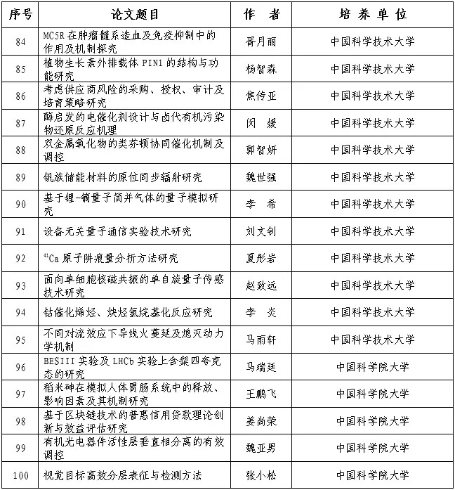
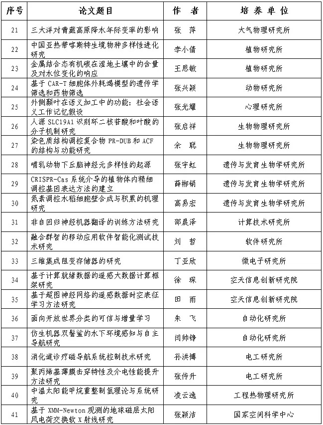
园叮派丨2024年中科院优秀博士论文
浏览次数:504/次 发布时间:2025-03-21
微博:四川蜀铭文化传播有限公司
公众号:园叮派;合著社
抖音号:蜀铭少儿出版(shumingwenhua)
今日头条:蜀铭文化
友情链接:
中国权威的出版物数据服务平台(PDC)
|
国家新闻出版署
|
中国知网
|
华禹教育网
|
国家版权局
Copyright 2013 四川省蜀铭文化传播有限公司 All Rights Reserved 出版物经营许可证 新出发成青字第510105010650号 Tel(Fax):15208104577
地址:四川省成都市武侯区科华北路62号力宝大厦
时代汇创
提供技术支持